找回密码
 免费注册

微信登录,快人一步

微信登录

微信扫一扫,快速登录

搜索
查看: 3938|回复: 0

[本地动态] 江门21个废弃年花年桔临时收集点!具体位置……

[复制链接]
发表于 2024-2-21 17:36:00 | 显示全部楼层 |阅读模式



新春佳节购买年花年桔是传统习俗

节后,很多年花年桔陆续“下岗”

届时,废弃年花年桔要如何处理?

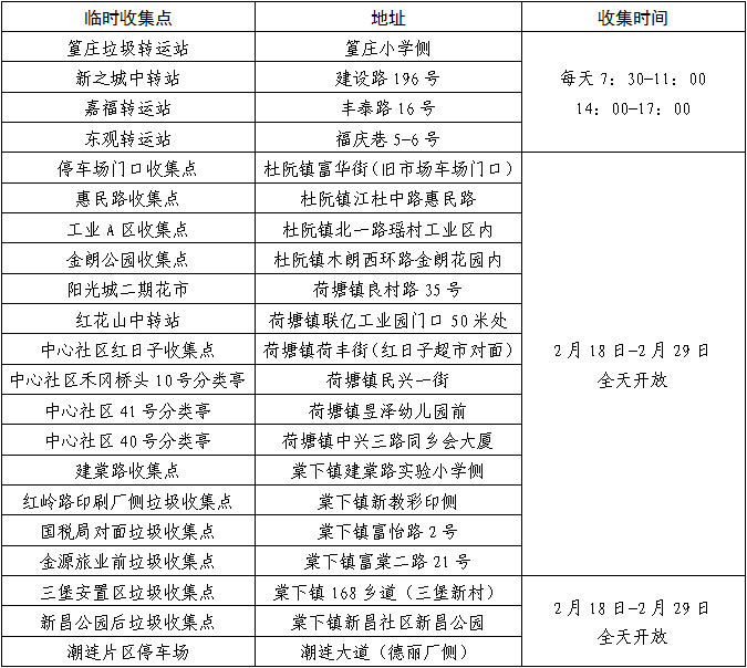
蓬江区

设置了21个废弃年花年桔临时收集点

供广大市民群众使用

具体位置如下

173535dbckff5b6edouzid.gif

173535i146c44c4ch1p4ph.png


为提高广大市民对收集点的知晓度,区城市管理和综合执法局工作人员在节前前往迎春花市点,呼吁花市商户和购买年花年桔的市民节后配合将废弃年花年桔投放至以上收集点,践行绿色生活方式,让资源回收利用的环保新时尚成为生活新日常。

173536yh6h08q5ye3500l5.png

区城市管理和综合执法局工作人员向花市商户派发《关于节后废弃年花年桔回收处理的倡议书》,引导定时定点投放废弃年花年桔

蓬江区于2月18-24日将开展9场“年花年桔莫乱扔定点投放利环保”主题宣传活动,现场设有废弃年花年桔回收区和垃圾分类宣传游戏摊位,欢迎广大市民朋友参加。

173536resfmbr66fzs4k88.png

温馨提示



在扔大型年花年桔告别时,可以将大株、大型的花枝干分离或用绳子绑紧,再统一丢弃在收集点,可以为相关工作人员减轻工作负担,方便丢弃,也能保持住美丽蓬江的颜值!

资料来源:蓬江发布、蓬江区城管局



您需要登录后才可以回帖 登录 | 免费注册 | 微信登录

本版积分规则

手机版|小黑屋|江门汇声汇色 ( 粤ICP备15082236号 )

GMT+8, 2026-4-4 16:21 , Processed in 0.196363 second(s), 23 queries , Gzip On.

Powered by Discuz! X3.5

© 2001-2026 Discuz! Team.

快速回复 返回顶部 返回列表